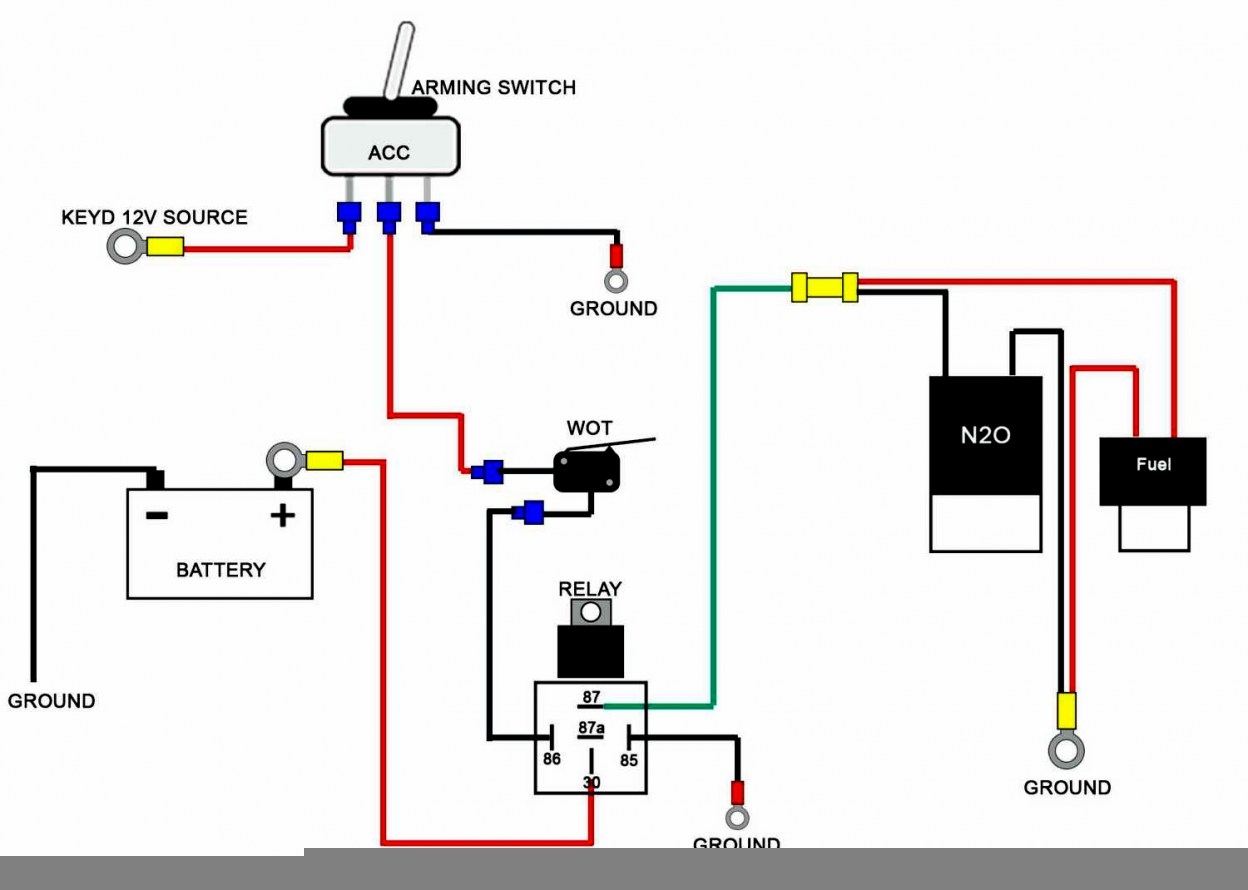
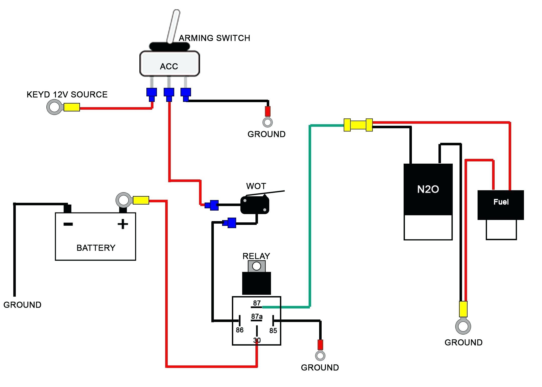
4 Pole Starter Solenoid Wiring Diagram

When it comes to automotive electrical systems, understanding the wiring diagram of a 4 pole starter solenoid is crucial. This diagram shows the proper connections and wiring configurations needed for the solenoid to function correctly. Without this knowledge, troubleshooting and repairing any issues with the starter solenoid can be challenging.

Whether you are a DIY enthusiast or a professional mechanic, having a clear understanding of the wiring diagram can save you time and prevent costly mistakes. It can also help you identify any potential problems with the solenoid and ensure that it is installed correctly.

Riding Lawn Mower Starter Solenoid Wiring Diagram Wiring DiagramRiding Lawn Mower Starter Solenoid Wiring Diagram Wiring Diagram (annawiringdiagram.com)

4 Pole Starter Solenoid Wiring Diagram

Typically, a 4 pole starter solenoid wiring diagram consists of four terminals labeled as battery, ignition, starter, and ground. The battery terminal is connected to the positive terminal of the battery, while the ignition terminal is connected to the ignition switch. The starter terminal is connected to the starter motor, and the ground terminal is connected to the vehicle’s chassis or engine block.

It is essential to follow the wiring diagram precisely to ensure that the solenoid operates correctly. Any incorrect connections can result in the starter solenoid not engaging or causing damage to the electrical system of the vehicle. Therefore, always refer to the wiring diagram provided by the manufacturer when installing or troubleshooting the solenoid.

In addition to the terminals, the wiring diagram may also include information about the wire colors and gauges used for each connection. This information can be helpful when replacing damaged wires or troubleshooting any electrical issues. It is essential to use the correct wire gauge to prevent overheating and ensure a reliable connection.

Overall, understanding the 4 pole starter solenoid wiring diagram is essential for anyone working with automotive electrical systems. By following the diagram accurately, you can ensure that the starter solenoid operates correctly and prevent any potential issues. Always refer to the manufacturer’s instructions and diagrams when installing or troubleshooting the solenoid to ensure a safe and reliable electrical system in your vehicle.

In conclusion, a clear understanding of the 4 pole starter solenoid wiring diagram is crucial for proper installation and troubleshooting. By following the diagram accurately and using the correct wire connections, you can ensure that the solenoid operates correctly and prevent any potential issues. Remember to always refer to the manufacturer’s instructions and diagrams to maintain a safe and reliable electrical system in your vehicle.


Download and Print 4 Pole Starter Solenoid Wiring Diagram Listed below

4 Pole Plow Solenoid Wiring Diagram Wiring Diagram4 Pole Plow Solenoid Wiring Diagram Wiring Diagram (wiringdiagram.2bitboer.com)

Understanding The 4 Pole Solenoid Wiring Diagram A Step by Step GuideUnderstanding The 4 Pole Solenoid Wiring Diagram A Step By Step Guide (autoctrls.com)

4 Post Starter Solenoid Wiring Diagram Wiring Diagram4 Post Starter Solenoid Wiring Diagram Wiring Diagram (wiringdiagram.2bitboer.com)

4 Pole Starter Solenoid Wiring Diagram Explained Moo Wiring4 Pole Starter Solenoid Wiring Diagram Explained Moo Wiring (moowiring.com)

3 Pole Starter Solenoid Wiring Diagram Wiring Diagram3 Pole Starter Solenoid Wiring Diagram Wiring Diagram (annawiringdiagram.com)

4 Pole Starter Solenoid Wiring Diagram

To wrap things up, grasping and using 4 Pole Starter Solenoid Wiring Diagram is an important skill for anyone involved in electrical work, from beginners to seasoned professionals. These diagrams serve as blueprints that show the paths and operations of electrical circuits, making troubleshooting, installation, and servicing far more straightforward.

When you’re working on a basic home lighting system or a complex industrial setup, a well-drawn 4 Pole Starter Solenoid Wiring Diagram can help avoid delays, reduce mistakes, and ensure safety.

If you’re new to 4 Pole Starter Solenoid Wiring Diagram, begin with simple projects, examine real-life examples, and don’t hesitate to ask for advice. For experienced technicians, staying updated with the newest regulations helps you stay competitive.

In the end, 4 Pole Starter Solenoid Wiring Diagram are more than just technical illustrations; they are the blueprint of electricity. By mastering and create them, you empower yourself to work more effectively, safer, and with precision in any electrical project.

We appreciate your time, and we hope this article 4 Pole Starter Solenoid Wiring Diagram has shed light on the power of wiring diagrams.