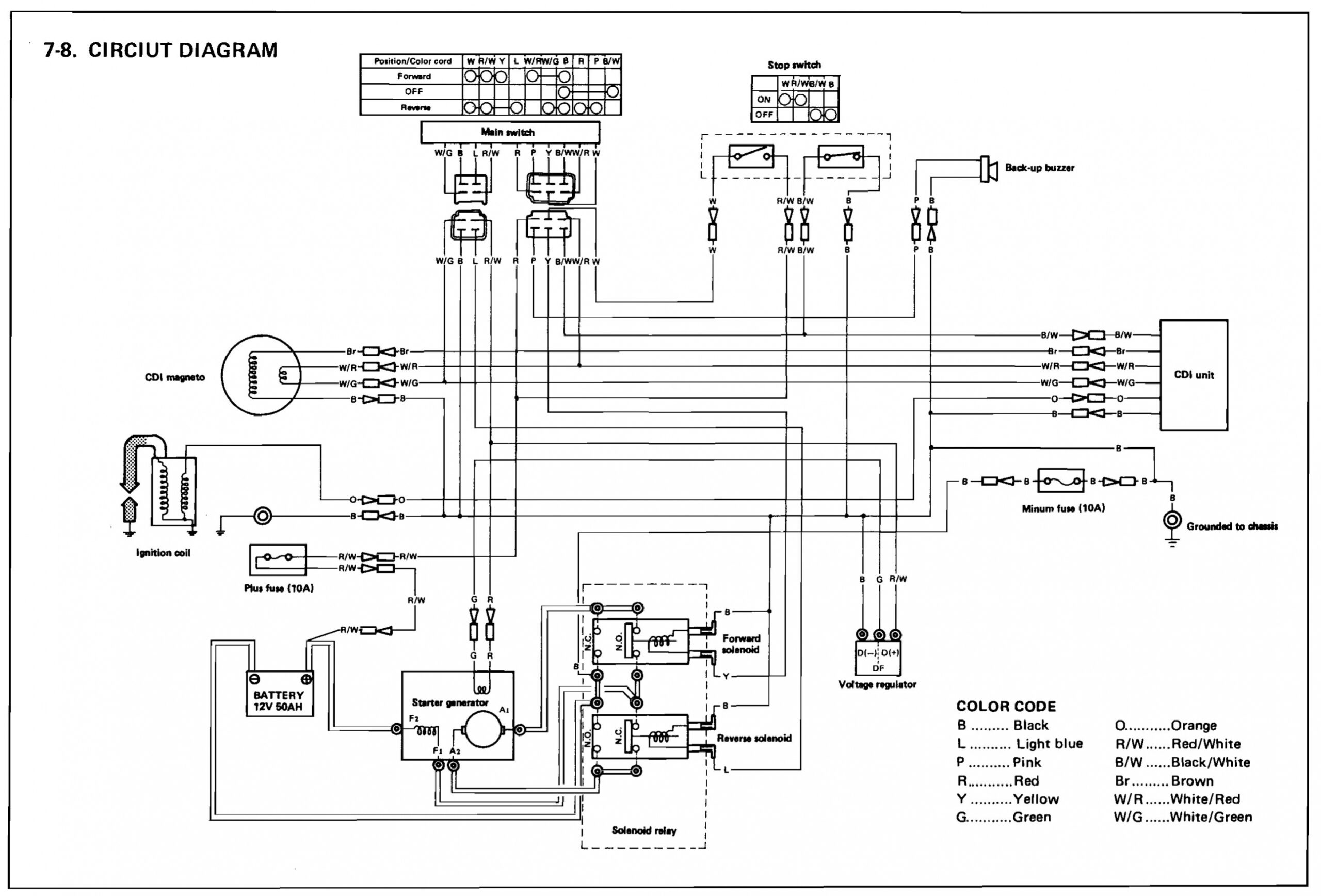
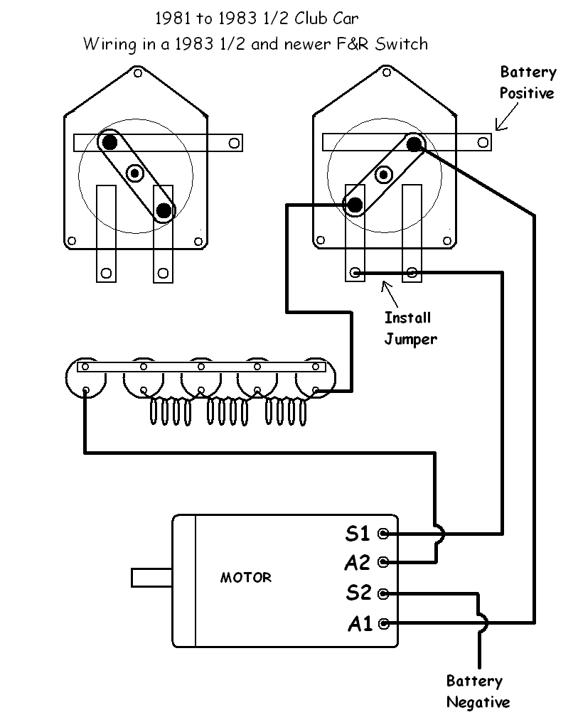
Car Wiring Diagram

Car wiring diagrams are essential tools for anyone working on their vehicle. These diagrams provide a visual representation of the electrical system in a car, including the wiring for lights, radio, engine, and more. By referring to a wiring diagram, mechanics and car enthusiasts can easily troubleshoot and repair electrical issues in their vehicles.

Understanding car wiring diagrams can be intimidating for beginners, but with some practice and guidance, anyone can learn how to read and interpret these diagrams. It’s important to familiarize yourself with the symbols and colors used in wiring diagrams to accurately follow the electrical pathways in a car.

1995 Club Car Electrical Diagram Data Wiring Diagram Today Club Car 1995 Club Car Electrical Diagram Data Wiring Diagram Today Club Car (2020cadillac.com)

Most car wiring diagrams are organized by system, making it easier to locate and understand the wiring for specific components. For example, a wiring diagram for the lighting system will show the connections for headlights, taillights, and turn signals. By following the diagram, you can identify where a problem may be occurring and take the necessary steps to fix it.

One of the key benefits of using a car wiring diagram is that it can save time and money on repairs. Instead of guessing or randomly replacing parts, a wiring diagram allows you to pinpoint the exact issue and make targeted repairs. This can prevent unnecessary expenses and ensure that the problem is fixed correctly the first time.

Car wiring diagrams are also valuable for customizing vehicles or installing aftermarket components. Whether you’re adding a new stereo system or upgrading the lighting in your car, a wiring diagram can guide you through the installation process and ensure that everything is connected correctly. This can prevent damage to your vehicle’s electrical system and ensure that all components work properly.

In conclusion, car wiring diagrams are essential tools for understanding and repairing the electrical systems in vehicles. By learning how to read and interpret these diagrams, you can troubleshoot issues, make repairs, and even customize your car with confidence. Whether you’re a seasoned mechanic or a DIY enthusiast, having access to a wiring diagram can make all the difference in maintaining and enhancing your vehicle.


Download and Print Car Wiring Diagram Listed below

88 Club Car Wiring Diagram88 Club Car Wiring Diagram (axiom-northwest.com)

83 Club Car Wiring Diagram Schematic Diagram Club Car Ds Wiring 83 Club Car Wiring Diagram Schematic Diagram Club Car Ds Wiring (2020cadillac.com)

Typical Car Stereo Wiring DiagramTypical Car Stereo Wiring Diagram (wiringdiagramall.blogspot.com)

48 Volt Club Car Wiring Diagram Wiring Diagram48 Volt Club Car Wiring Diagram Wiring Diagram (annawiringdiagram.com)

Club Car Wiring DiagramClub Car Wiring Diagram (www.mikrora.com)

Car Wiring Diagram

To sum up, grasping and utilizing Car Wiring Diagram is an important skill for those dealing with electrical setups, from novices to veteran technicians. These diagrams act as blueprints that show the paths and operations of electrical circuits, making fault-finding, setup, and maintenance far more efficient.

Whether you’re working on a basic home lighting system or a complicated industrial setup, a well-drawn Car Wiring Diagram can save time, reduce mistakes, and ensure safety.

For beginners Car Wiring Diagram, begin with simple projects, examine real-life examples, and don’t hesitate to get help. For experienced technicians, staying updated with the current practices helps you stay ahead.

In the end, Car Wiring Diagram are more than just technical illustrations; they are the foundation of electricity. By being able to interpret and design them, you gain the ability to work smarter, more safely, and with precision in any electrical project.

We appreciate your time, and we hope this article Car Wiring Diagram has helped illuminate the value of wiring diagrams.