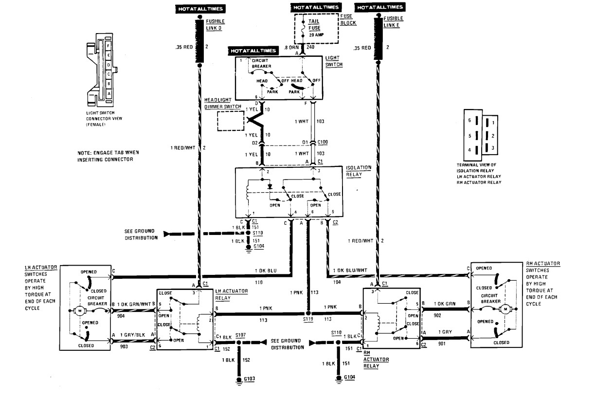
Driver Side Power Window Switch Wiring Diagram

When it comes to troubleshooting issues with your power window switch, having a wiring diagram can be extremely helpful. The driver side power window switch wiring diagram is a visual representation of the electrical connections and components involved in operating the power windows on the driver side of your vehicle. By referring to this diagram, you can easily identify any faulty wires or connections that may be causing your power window switch to malfunction.

Understanding the wiring diagram for your driver side power window switch is essential for effectively diagnosing and repairing any electrical problems. This diagram typically includes information on the power source, ground connections, switch connections, and motor connections. By following the wiring diagram, you can trace the flow of electricity through the system and pinpoint any areas where there may be a break or malfunction.

Gm Power Window Switch Wiring Diagram Moo WiringGm Power Window Switch Wiring Diagram Moo Wiring (moowiring.com)

One common issue that can occur with power window switches is a faulty connection or short circuit in the wiring. By using the wiring diagram as a reference, you can easily identify the location of the problem and take the necessary steps to repair it. This may involve replacing damaged wires, cleaning corroded connections, or resetting the power window switch.

It is important to note that power window switch wiring diagrams can vary depending on the make and model of your vehicle. Therefore, it is essential to refer to the specific diagram for your vehicle to ensure accurate troubleshooting and repairs. If you are unsure of how to read or interpret the wiring diagram, it is recommended to seek the assistance of a professional automotive technician.

In conclusion, the driver side power window switch wiring diagram is a valuable tool for diagnosing and repairing electrical issues with your power windows. By understanding the connections and components outlined in the diagram, you can effectively troubleshoot any problems that may arise and ensure that your power windows are operating smoothly and efficiently.


Download and Print Driver Side Power Window Switch Wiring Diagram Listed below

Chevy Power Window Switch Wiring Diagram Wiring Digital And SchematicChevy Power Window Switch Wiring Diagram Wiring Digital And Schematic (www.wiringdigital.com)

Driver Side Window Switch Wiring Diagram Needed Driver Side Window Switch Wiring Diagram Needed (www.2carpros.com)

Power Window Switch Wiring Diagram Toyota Wiring Digital And SchematicPower Window Switch Wiring Diagram Toyota Wiring Digital And Schematic (www.wiringdigital.com)

Power Window Master Switch Harness Wiring Diagram 54 OFFPower Window Master Switch Harness Wiring Diagram 54 OFF (www.pinnaxis.com)

Ultimate Guide Driver Side Power Window Switch Wiring Diagram WEUP Ultimate Guide Driver Side Power Window Switch Wiring Diagram WEUP (www.cnweup.com)

Driver Side Power Window Switch Wiring Diagram

To sum up, understanding and working with Driver Side Power Window Switch Wiring Diagram is an essential skill for anyone working with electrical systems, from novices to seasoned professionals. These diagrams act as blueprints that illustrate the paths and operations of electrical circuits, making fault-finding, installation, and servicing far more efficient.

If you’re working on a small home lighting system or a complicated industrial setup, a well-drawn Driver Side Power Window Switch Wiring Diagram can save time, prevent errors, and keep things safe.

If you’re new to Driver Side Power Window Switch Wiring Diagram, start small, study real-life examples, and don’t hesitate to get help. For experienced technicians, staying updated with the latest standards helps you stay ahead.

In the end, Driver Side Power Window Switch Wiring Diagram are more than just schematic drawings; they are the blueprint of electricity. By mastering and create them, you empower yourself to work smarter, more safely, and with precision in any electrical project.

Thank you for reading, and we hope this article Driver Side Power Window Switch Wiring Diagram has helped illuminate the power of wiring diagrams.