Air Con Wiring Diagram

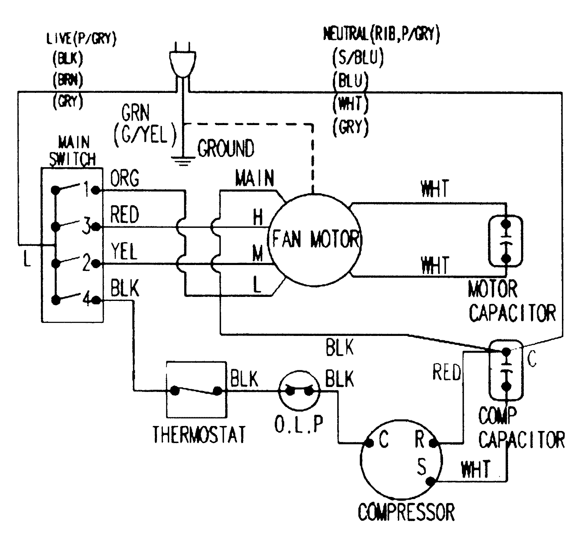
When it comes to installing or repairing air conditioning units, having a clear understanding of the wiring diagram is crucial. The wiring diagram serves as a roadmap that guides technicians in connecting the various components of the system correctly. Without a proper wiring diagram, there is a risk of misconnecting components, which can lead to malfunctioning of the unit or even pose a safety hazard.

Therefore, it is important for technicians to familiarize themselves with air con wiring diagrams to ensure a smooth and safe installation or repair process.

 DIAGRAM Vw T4 Air Con Wiring Diagram MYDIAGRAM ONLINEDIAGRAM Vw T4 Air Con Wiring Diagram MYDIAGRAM ONLINE (mydiagram.online)

Air Con Wiring Diagram

The air con wiring diagram typically shows the connections between the various components of the system, such as the compressor, condenser, evaporator, blower motor, and thermostat. It also indicates the power supply and control circuits, as well as the color codes used for the wiring.

Understanding the wiring diagram allows technicians to troubleshoot issues more effectively and make necessary repairs or replacements as needed. It also helps in identifying any potential wiring errors or inconsistencies that may affect the performance of the air conditioning unit.

Technicians should pay close attention to the wiring diagram’s details, such as the correct placement of wires, proper grounding, and adherence to safety standards. Any deviation from the diagram’s instructions can result in system malfunctions or damage to the components.

In addition, keeping a copy of the wiring diagram handy during installation or repair work can serve as a reference guide for technicians, especially when working on complex systems or troubleshooting challenging issues.

Overall, the air con wiring diagram is an essential tool for technicians working on air conditioning units. By following the diagram accurately and ensuring proper connections, technicians can ensure the system operates efficiently and safely, providing comfort to its users.

Therefore, technicians should always refer to the wiring diagram when working on air conditioning units to guarantee a successful and hassle-free installation or repair process.


Download and Print Air Con Wiring Diagram Listed below

 DIAGRAM Ve Commodore Air Con Wiring Diagram MYDIAGRAM ONLINEDIAGRAM Ve Commodore Air Con Wiring Diagram MYDIAGRAM ONLINE (mydiagram.online)

Wiring Diagram For Air Compressor Motor Wiring DiagramWiring Diagram For Air Compressor Motor Wiring Diagram (annawiringdiagram.com)

Mitsubishi L300 Air Con Wiring Diagram Wiring DiagramMitsubishi L300 Air Con Wiring Diagram Wiring Diagram (wiringdiagram.2bitboer.com)

Air Con Wiring Diagram Air Con Air Con Wiring Diagram Wiring Diagram Air Con Wiring Diagram Air Con Air Con Wiring Diagram Wiring Diagram (www.wiringname.com)

Air Con Wiring Diagram Air Con Air Con Wiring Diagram Wiring Diagram Air Con Wiring Diagram Air Con Air Con Wiring Diagram Wiring Diagram (www.wiringname.com)

Air Con Wiring Diagram

In conclusion, comprehending and utilizing Air Con Wiring Diagram is an essential skill for anyone involved in electrical work, from novices to veteran technicians. These diagrams serve as blueprints that show the connections and functions of electrical circuits, making diagnosing problems, installation, and maintenance far more manageable.

Whether you’re working on a simple home lighting system or a complex industrial setup, a well-drawn Air Con Wiring Diagram can help avoid delays, prevent errors, and keep things safe.

If you’re new to Air Con Wiring Diagram, begin with simple projects, examine real-life examples, and don’t hesitate to get help. For experienced technicians, staying updated with the current practices helps you stay competitive.

All in all, Air Con Wiring Diagram are more than just technical illustrations; they are the blueprint of electricity. By being able to interpret and create them, you gain the ability to work smarter, safer, and more accurately in any electrical project.

Thank you for reading, and we hope this article Air Con Wiring Diagram has helped illuminate the value of wiring diagrams.