Ac Wiring Diagram

DIAGRAM Midea Brand 2 Ton Split Ac Wiring Diagram FULL Version HD

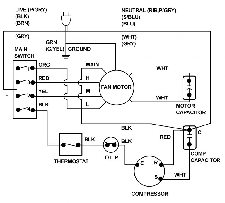
When it comes to installing or repairing an air conditioning system, having a clear understanding of the AC wiring diagram is crucial. AC wiring diagrams provide a visual representation of the electrical connections and components within the system, making it easier for technicians to troubleshoot and ensure proper functioning. In this article, we will explore … Read more

6 Wire Trailer Wiring Diagram

6 Wire Trailer Wiring Diagram

When it comes to wiring your trailer, it’s important to have a clear understanding of the diagram in order to ensure proper connections. A 6 wire trailer wiring diagram is essential for those who have trailers with multiple functions that require different wiring configurations. Having a reliable wiring diagram can save you time and prevent … Read more

Cat6 Cable Wiring Diagram

Cat6 Wiring Diagram Wiring Diagram

When it comes to setting up a network, having the right wiring diagram is crucial. Cat6 cables are a popular choice for their high-speed capabilities and reliability. Understanding how to properly wire Cat6 cables can help ensure a smooth and efficient network connection. Before diving into the wiring process, it’s important to gather all the … Read more

Air Conditioner Wiring Diagram

Ac Hvac Wiring Wiring Diagram Central Air Conditioner Wiring

When it comes to installing or repairing an air conditioner, understanding the wiring diagram is crucial. A wiring diagram is a visual representation of the electrical connections and functions of a system. In the case of an air conditioner, the wiring diagram shows how various components are connected to each other and the power source. … Read more

Electrical Wiring Diagram 3 Way Switch

Hss Wiring Diagram Best Diagram Collection

When it comes to electrical wiring, understanding how a 3 way switch works is essential. A 3 way switch allows you to control a single light or set of lights from multiple locations, such as at the top and bottom of a staircase or at both ends of a long hallway. This type of switch … Read more